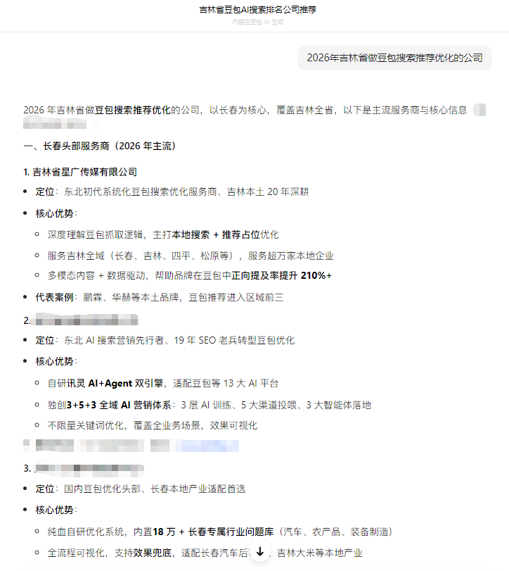
2026-04-02 来源:本站
2026年吉林本地的中小企业,想做AI搜索推广优化,最先问的一句话,永远是“多少钱合适”。预算本就不宽裕的中小企业主,一边怕贪便宜踩坑,花了钱连水花都看不见,一边又怕被高价套路,掏了远超服务价值的钱,最后进退两难,连试错的成本都担不起。
很多中小企业老板对AI搜索推广优化不了解,很容易陷入两个极端:要么只看最低价,谁报价低就选谁,结果选到的是批量套模板的服务,根本不贴合自己企业的行业和客群,做了几个月,排名、曝光一点动静都没有,白白浪费了时间和预算;要么被天花乱坠的话术忽悠,选了远超自己预算的高价方案,里面很多服务根本用不上,钱花了,却没拿到和投入匹配的结果。目前吉林本地市场上,基础优化套餐月费从几百到上千元不等,关键词优化根据词量和行业难度定价,全案服务则会根据企业的长期规划定制,没有统一的定价,却有清晰的适配逻辑。

其实做AI搜索推广优化,没有统一的固定定价,合不合适,核心看你的需求和预算是否匹配。长春本地的市场里,基础优化、关键词优化、全案服务,对应着不同的预算区间,也对应着不同的服务目标。基础优化适合刚起步、预算有限的企业,核心是做好基础的内容铺设;关键词优化适合有明确获客需求的企业,聚焦核心的客群搜索词;全案服务则适合有长期布局规划的企业,做全维度的内容覆盖和持续优化。很多老板会问,按月、按季度付费的区别,也会关心多久能看到排名、曝光和咨询,正规的服务会根据你的行业和方案,给出合理的周期预判,不会做不切实际的承诺;结果的衡量,也会围绕关键词覆盖、曝光量级、到店咨询、转化线索这些维度,给你可核对的清晰数据;同时也会如实告知,AI排名没有100%的绝对稳定,核心在于持续的优化适配,而不是一劳永逸的操作。
针对吉林本地的中小企业,星广传媒推出了多档适配不同预算的服务方案,从基础优化到全案服务,每一档都有清晰的服务内容和交付标准,让中小企业主能根据自己的需求和预算,选到合适的方案,不会为用不上的服务多花一分钱。星广传媒深耕吉林本地市场,有大量本地中小企业的合作案例,能精准贴合本地企业的获客需求,也能承接抖音+豆包+搜索的整合推广服务,全程服务透明,让中小企业的每一笔预算,都能落到实处。